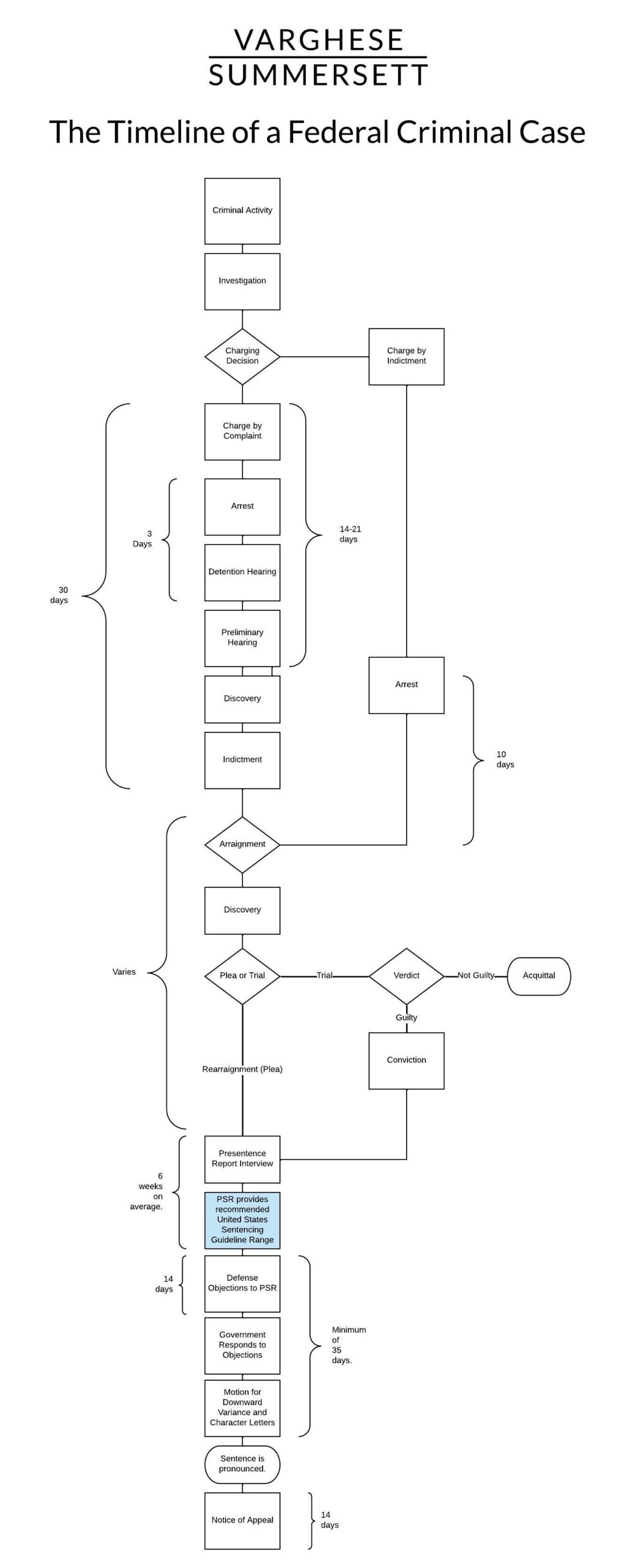
Comprender las investigaciones federales
El sistema penal federal es un lugar intimidante. Los investigadores federales tienen grandes presupuestos y pueden tomarse su tiempo investigando y presentando cargos. Cuando los investigadores federales se ponen en contacto con un sospechoso, normalmente ya han construido un caso sólido contra él.
Si usted vive en el norte de Texas y ha sido contactado por investigadores federales o cree que está bajo investigación federal, debe ponerse en contacto con un abogado con experiencia en defensa federal tan pronto como sea posible. En este artículo, vamos a explicar las investigaciones federales y lo que debe hacer si usted piensa que usted es un objetivo de una investigación federal.
Dos tipos de investigaciones federales
La mayoría de los delitos federales implican extensas investigaciones federales antes de que se realice un arresto. Hay dos tipos de casos penales federales: reactivos y de investigación.
¿Qué son los casos federales reactivos?

Los casos penales federales reactivos son aquellos que suponen una amenaza pública inmediata. Las agencias federales actúan rápida y ágilmente para efectuar un arresto. Este enfoque de reacción rápida es similar a cómo se gestionan la mayoría de los delitos estatales, pero son investigados por agencias federales y enjuiciados en tribunales federales. La principal diferencia entre los casos reactivos estatales y federales es que los casos federales tienden a ser más complejos, implicando a múltiples jurisdicciones y acusados. Los fiscales federales también disponen de más recursos, como el FBI y otras agencias federales. En los últimos años, el número de casos federales reactivos ha aumentado significativamente, debido al auge del terrorismo y la delincuencia organizada.
¿Qué son los casos federales de investigación?

La mayoría de los delitos federales son el resultado de una investigación exhaustiva. Se centran más en los detalles y menos en la rapidez. Por ejemplo, una persona que factura falsamente a Medicaid por un trabajo que nunca se hizo puede ser procesada por fraude a Medicaid en virtud del 18 USC 1035. Estas investigaciones pueden durar a menudo un año o más. Además, a diferencia de los casos reactivos, el gobierno federal suele informar a los sospechosos de que son objeto de enjuiciamiento.
Digamos que alguien está siendo investigado bajo sospecha de Malversación de una Institución Financiera bajo 18 USC 656 o incluso Posesión de Pornografía Infantil bajo 18 USC § 2252A o 2260. Estos son delitos federales muy graves que probablemente se lleven a cabo a través de una /fortaleza-abogado-criminal-federal/fraude/desfalco/extensa investigación. Cuando se identifica a un sospechoso, los agentes suelen llamar a su puerta para hacerle preguntas mucho antes de proceder a su detención. Los agentes federales pueden ejecutar órdenes de registro para obtener archivos informáticos o cualquier cosa que consideren como prueba.
Otro caso clásico de investigación es la Evasión Fiscal, oficialmente denominada Intento de Evadir o Eludir Impuestos según el 26 USC § 7201. Los agentes del Servicio de Impuestos Internos (IRS) casi siempre investigan estos casos, que son intensivos y consumen mucho tiempo. Muchos de estos agentes son contadores públicos y miembros del IRS-CI (IRS-Criminal Investigation). Estos agentes están formados para interrogar a sospechosos de fraude fiscal y analizar datos fiscales y empresariales.
Incluso sin un arresto, cualquier persona que es contactada por agentes federales debe buscar un abogado defensor federal experimentado tan pronto como sea posible.

La base de los casos federales
Los casos federales suelen estar diseñados para procesar a empresas criminales, no a individuos individuales. Por ello, los actos delictivos individuales se dejan sin enjuiciar hasta que se desmantela la empresa delictiva de mayor envergadura.
Por ejemplo, los casos de distribución de drogas en virtud de 21 USC §§ 841 y 846 suelen incluir múltiples acusados, múltiples registros, escuchas telefónicas, paradas de tráfico y vigilancia con cámaras. Del mismo modo, si un agente de la Administración para el Control de Drogas (DEA) organiza una parada de tráfico planificada de un presunto traficante de drogas, la policía local puede detener a un sospechoso bajo el pretexto de una parada de tráfico, y luego desarrollar una causa para registrar a la persona y su vehículo.
Aunque el coche del sospechoso contenga estupefacientes o una gran cantidad de dinero sospechoso de ser producto de la droga, a veces el agente sólo confisca las drogas y/o el dinero y no detiene al sospechoso. En esta situación, el agente no quiere informar al sospechoso de que la DEA podría estar investigando a su proveedor, o incluso al proveedor de su proveedor.
Además, el dinero incautado podría ser objeto de un caso de decomiso en virtud de 18 USC § 981.
¿Cómo sé si estoy bajo investigación federal?
¿Cree que los agentes federales le están investigando? El abogado de defensa criminal Benson Varghese dice que hay cuatro señales reveladoras de que usted está bajo investigación federal. Él explica en este video.
He aquí cuatro situaciones que podrían indicar que se está construyendo un caso penal contra usted:
Los agentes federales quieren hablar con usted
Los agentes federales pueden visitar su domicilio para intentar hablar con usted, o pueden dejarle una tarjeta con una nota pidiéndole que les llame. Si les llama o abre la puerta, puede que le digan que solo quieren "eliminarle como sospechoso" o "aclarar la situación".
Probablemente no haya nada más lejos de la realidad. Es muy peligroso suponer que los agentes están de su parte. Son expertos en interrogar a sospechosos y normalmente ya han llegado a la conclusión de que se ha producido un delito mucho antes de la entrevista.
Recuerde que los funcionarios encargados de hacer cumplir la ley también pueden mentirle y saben cómo hacer que parezca que hablar con ellos le beneficia. No es así. No hable con ellos antes de consultar a un abogado.
Ha recibido una citación del Gran Jurado Federal
Una citación del gran jurado se entrega a menudo a alguien sospechoso de estar involucrado en un delito o que puede saber acerca de un delito. Aunque la comparecencia ante el tribunal es obligatoria si usted está bajo citación, es importante recordar que usted todavía tiene derecho a negarse a responder a las preguntas en virtud de la 5ª Enmienda. Con la ayuda de un abogado con experiencia, puede limitar su exposición o, posiblemente, incluso convencer a un fiscal de que su testimonio es innecesario.
Ha recibido una carta federal de objetivo
Una carta objetivo es enviada por un Asistente del Fiscal de los EE.UU. notificando a una persona que es probable que sea procesada pronto. Estas cartas suelen enviarse a sospechosos que el gobierno no se opone a mantener fuera de custodia hasta que se resuelva el caso. Estas cartas no son órdenes judiciales, pero ignorarlas podría dar lugar a una denuncia penal que podría conducir a una detención. Si recibe una carta de objetivo, es hora de llamar a un abogado con experiencia en defensa penal federal.
Le pararon pero no le detuvieron
A veces se detiene a una persona y se incautan pruebas, pero la persona no es detenida. Hay varias razones por las que esto puede ocurrir, pero rara vez se debe a que el gobierno no está preparado para abrir un caso. Los agentes federales también permiten a veces que las agencias estatales hagan un arresto primero, y las autoridades federales se hacen cargo del caso después de que la agencia local lo haya abierto. Una vez más, llame a un abogado de defensa criminal federal si ha sido detenido por la policía pero no arrestado.
¿Qué debo hacer si me investigan?
Cualquier persona sometida a una investigación federal probablemente ya intuye que el gobierno sospecha de su actividad delictiva. Las señales de advertencia no deben ser ignoradas. Debe ponerse en contacto con un abogado experto en defensa federal inmediatamente si un agente se presenta en su casa. Usted no puede hablar su manera de salir de esto. Lo mismo vale para cualquiera que reciba una carta de objetivo o una citación del gran jurado. Esperar por ayuda legal da a los agentes y fiscales entrenados una ventaja si pueden interrogar a un sospechoso antes de que tenga representación legal.
También es importante recordar que aunque no le detengan durante un control de tráfico en el que se incautan grandes cantidades de drogas o dinero en efectivo, eso no significa que no haya una detención pendiente.
Desgraciadamente, demasiadas personas que son abordadas por las fuerzas del orden, reciben una citación judicial o son objeto de una incautación masiva, se dejan manipular por los investigadores. Los objetivos federales no deben esperar a una detención antes de buscar la asistencia legal de un abogado.
Tan pronto como sospeche que el gobierno le está investigando, debe contratar a un abogado con experiencia en defensa federal.
3 consejos en caso de investigación federal
Ser investigado puede ser una experiencia muy estresante, pero hay cosas que puede hacer para mejorar su situación;
- Contrate a un Abogado Federal de Dallas con Experiencia. Esto debe ser alguien que conoce los entresijos del sistema federal y puede ayudarle a navegar por ella. Un abogado con experiencia le aconsejará sobre qué decir y qué no decir a los investigadores. Necesita un abogado que conozca la ley y pueda proteger sus derechos. Los abogados de Varghese Summersett tienen amplia experiencia en la defensa de casos penales federales.
- Mantén la calma y no hagas nada drástico. Si intenta obstruir la justicia o interferir con su investigación, sólo empeorará las cosas para usted. Una vez más, póngase en contacto con un abogado federal con experiencia antes de tomar cualquier decisión que empeore la situación.
- Sea sincero con su abogado. Su abogado no puede ayudarle si no sabe lo que está pasando. Cuéntele todo, aunque sea embarazoso o incriminatorio. Ellos necesitan saber toda la historia para que puedan construir la mejor defensa posible para usted. Las investigaciones federales pueden ser abrumadoras, pero si toma las medidas adecuadas, puede aumentar sus posibilidades de obtener un resultado favorable. Contratar a un abogado cualificado y cooperar con los investigadores son dos de las mejores cosas que puede hacer para protegerse.
¿Con qué rapidez debe contratar a un abogado de defensa criminal federal de Dallas? Tan pronto como usted sospeche que los funcionarios federales lo están investigando. Considere esta analogía: si un médico identifica una irregularidad en su ritmo cardíaco, ¿debería retrasar la consulta a un cardiólogo?
¿Bajo investigación federal? Póngase en contacto con Varghese Summersett hoy mismo.
Si los investigadores federales se han puesto en contacto con usted, o sospecha que está bajo investigación federal, necesita representación de inmediato. Llame a nuestra oficina al 214-903-4300 para una consulta gratuita con un abogado con experiencia en defensa federal de Dallas.